news
center
新闻动态
危化品进出口风险不容忽视

当地时间8月4日18时,黎巴嫩首都贝鲁特港口发生剧烈爆炸,多处建筑损毁,损失巨大。这进一步警醒世人,危化品进出口风险必须严防死守。


  1  

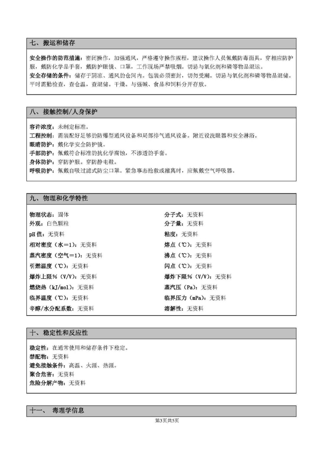
进出口危化品海关监管要求


(1)危险化学品:

依据《中华人民共和国进出口商品检验法实施条例》、《危险化学品安全管理条例》、原质检总局《关于进出口危险化学品及其包装检验监管有关问题的公告》(2012年第30号)等有关规定,《危险化学品目录》(2015年)中的产品,属于法定检验商品。
海关对进口危险化学品采取“口岸查验+目的地检验”的监管模式, 进口危险化学品的收货人或其代理人应当向海关申报。
海关对出口危险化学品采取“产地检验+口岸查验”的监管要求。出口危险化学品的发货人或者其代理人应向产地海关申请电子底账。


(2)危险货物:

依据《中华人民共和国进出口商品检验法》及其实施条例规定监管。


(3)进口申报:

进口危险化学品的收货人或者其代理人在向海关申报时,需按照《目录》中的名称申报,同时还应提供下列材料:

1. 进口危险化学品经营企业符合性声明;

2. 对需要添加抑制剂或稳定剂的产品,应提供实际添加抑制剂或稳定剂的名称、数量等情况说明;

3. 中文危险公示标签(散装产品除外)、中文安全数据单的样本。


(4)出口申报:

出口危险化学品的发货人或者其代理人向海关申报时,按照《目录》中的名称申报,同时还应提供下列材料:

1. 出口危险化学品生产企业符合性声明;

2. 《出境货物运输包装性能检验结果单》(散装产品除外);

3. 危险特性分类鉴别报告;

4. 危险公示标签、安全数据单样本,外文样本应提供对应的中文翻译件;

5. 对需要添加抑制剂或稳定剂的产品,应提供实际添加抑制剂或稳定剂的名称、数量等情况说明。


(5)进出口危险化学品及其包装的检验依据:

我国国家技术规范的强制性要求(进口产品适用);

国际公约、国际规则、条约、协议、议定书、备忘录等;

输入国家或者地区技术法规、标准(出口产品适用);

海关总署指定的技术规范、标准;

贸易合同中高于以上规定的技术要求。

       常见的检验依据:

联合国《全球化学品统一分类和标签制度》(简称“GHS制度”);

《联合国关于危险货物运输的建议书 规章范本》(简称“TDG法规”);

《国际海运危险货物规则》(简称“IMDG code规则”);

《危险化学品分类和标签规范》(GB3000系列标准)、《出口危险货物运输包装检验规程》(SN/T0370系列标准)等。


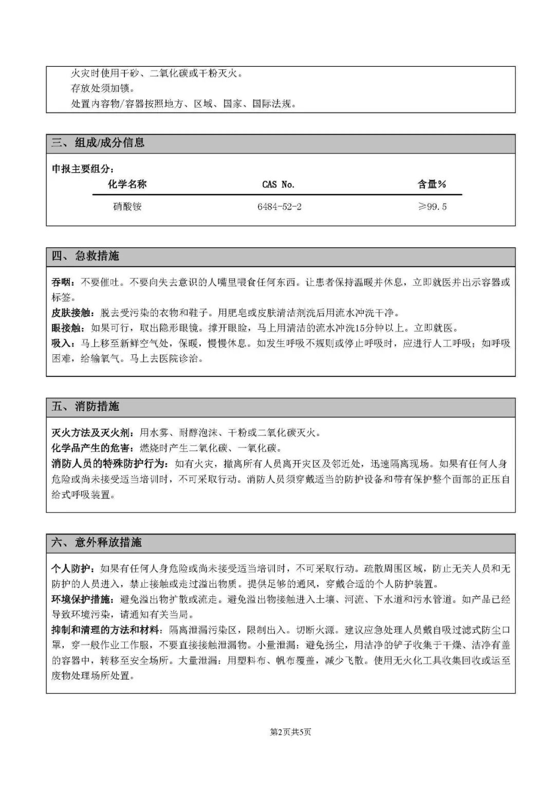
  2  

关于危险化学品、危险货物

近年来,由于危险品瞒报、错报、漏报造成的人身伤害和财产损失层出不穷。在海关申报时,危险化学品与危险货物有很多人混淆。这两个概念既相似又有区别,涵盖范围既重叠又有不同。


(1)什么是危险化学品?

《危险化学品安全管理条例》规定,危险化学品是指具有毒害、腐蚀、爆炸、燃烧、助燃等性质,对人体、设施、环境具有危害的剧毒化学品和其他化学品。


(2)什么是危险货物?

危险货物是指那些对人身安全、公共安全和环境安全有危害的物质或物品。


(3)两者有什么区别?

危险化学品仅包含化学物质,危险货物包含物质和物品,两者均对包装有特殊要求。因此部分危险货物不属于危险化学品,例如锂电池、蓄电池、火柴、汽车安全气囊等。

危险化学品分类原则中,许多危害健康和环境的慢性危害(例如致癌性、生殖毒性、生殖细胞致突变型)未被危险货物分类标准采纳,因此部分危险化学品不属于危险货物,例如硼酸。


(4)危险化学品象形图:


(5)危险货物分类及运输标签:

联合国《关于危险货物运输的建议书· 规章范本》(以下简称TDG)将危险货物划为九个类别:


第1类:爆炸性物质或物品

第2类:气体

第3类:易燃液体

第4类:易燃固体;易于自燃的物质;遇水放出易燃气体的物质

第5类:氧化性物质和有机过氧化物

第6类:毒性物质和感染性物质         

第7类:放射性物质

第8类:腐蚀性物质             

第9类:杂项危险物质和物品,包括危害环境物质


  3  

关于危险公示标签

标签(Label)

要素包括:产品标识符、供应商标识、信号词、象形图、危险说明和防范说明等。


危险公示的必要性

《危险化学品安全管理条例》(国务院591号令)

危险化学品生产企业应当提供与其生产的危险化学品相符的化学品安全技术说明书,并在危险化学品包装(包括外包装件)上粘贴或者拴挂与包装内危险化学品相符的化学品安全标签。
化学品安全技术说明书和化学品安全标签所载明的内容应当符合国家标准的要求。

《危险品登记管理办法》(安监总局)

第十二条 危险化学品登记应当包括下列内容:
(一)分类和标签信息,包括危险化学品的危险性类别、象形图、警示词、危险性说明、防范说明等;
(二)物理、化学性质,包括危险化学品的外观与性状、溶解性、熔点、沸点等物理性质,闪点、爆炸极限、自燃温度、分解温度等化学性质;


《危险化学品环境管理登记办法(试行)》(环保部)

第九条 危险化学品生产使用企业申请办理危险化学品生产使用环境管理登记时,应当提交以下材料,并对材料的真实性、准确性、完整性负责:
(一)危险化学品生产使用环境管理登记申请表,主要包括企业基本情况,周边环境敏感区域,生产使用的危险化学品品种、数量、标签、危险特性分类、用途、使用方式,化学品安全技术说明书,环境风险防范和控制措施,特征化学污染物排放情况,废弃危险化学品处置情况等……


《新化学物质环境管理办法》(环保部第7号令)

新化学物质申报报告,应当包括下列内容: 
第十条:(一)新化学物质常规申报表,并附具按照化学品分类、警示标签和警示性说明安全规范等国家有关标准进行的分类、标签和化学品安全技术说明书(SDS)。


《关于进出口危险化学品及其包装检验监管有关问题的公告》(原质检总局)

二、进口危险化学品的收货人或者其代理人应按照《出入境检验检疫报检规定》向海关报关地检验检疫机构报检,报检时按照《危险化学品名录》中的名称申报,同时还应提供下列材料:
(三)中文危险公示标签(散装产品除外,下同)、中文安全数据单的样本。
三、出口危险化学品的发货人或者其代理人应按照《出入境检验检疫报检规定》向产地检验检疫机构报检,报检时按照《危险化学品名录》中的名称申报,同时还应提供下列材料:
(四)危险公示标签、安全数据单样本,如是外文样本,应提供对应的中文翻译件。


《道路危险货物运输管理规定》(交通部2013年第2号令) 

第三十二条  危险货物托运人托运危险化学品的,还应当提交与托运的危险化学品完全一致的安全技术说明书和安全标签。如违反规定将视情况给予处罚。


  4  

关于安全数据单

硝酸铵

安全技术说明书(Safety Data Sheet, SDS)


  5  

安全无小事

夏季高温、高湿、多雨、台风、洪涝等自然因素给安全生产带来了较为明显的影响,重特大事故发生也相对较多。让我们提高警惕,消除事故隐患,筑牢安全防线。